Our services are designed to meet all AHJ submittal requirements, ensuring your electronic lock plans are compliant, accurate, and ready for approval.

Our electronic locks permit services ensure that all electronic lock installations comply with local regulations and safety standards.

We provide detailed documentation and support to facilitate a smooth permitting process.

Navigating electronic lock permitting and code regulations can be daunting. These processes ensure that access control systems comply with building codes and safety standards. Each jurisdiction has specific requirements concerning occupant safety, door hardware, and exit routes.

At Permit Lock Design, we specialize in electronic lock permitting, ensuring your compliance with local codes. Our team provides comprehensive services, including device layout, and specification sheets. Our streamlined process includes quick quotes and prompt submission of drawing packages. Plans are delivered professionally with your company branding, accessible any time.

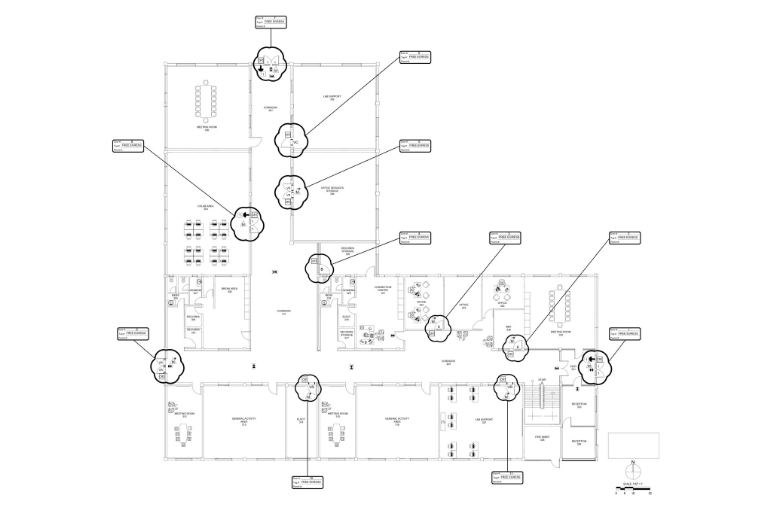
Electronic Lock Permitting Built for Code and Clarity

Electronic door locks bring safety, but permit slow jobs when drawings miss details. Permit Lock Design handles Electronic Lock Permitting Service work with care, speed, and real field knowledge. Plans are clean, readable, and ready for review.

Drawings Built for Approval

Every Access Control Permit Drawing shows how doors lock, unlock, and stay safe during emergencies. Fire code, life safety, and local rules are always checked. These are locking systems to be permitted the right way, not guessed.

Houston And Texas Focused Support

Projects in Houston face strict reviews. A proper Door locking system permit Houston packages to avoid rejections. For larger builds, Commercial door lock permit Houston and Commercial electronic lock permit Texas drawings are tailored to city and state needs.

From Start to Final Stamp

This is an End To End Security Permitting Service. Scope review, device layout, wiring paths, and notes all work together. Contractors get answers fast. Inspectors get clarity. Timelines stay intact.

Why Teams Trust This Service

Years of permit experience shape each set. No fluff. No missing notes. Just clear drawings that speak the same language as reviewers and installers.

Permit Lock Design keeps security permits simple, steady, and human, helping builders, integrators, and owners move forward with confidence, fewer revisions, and doors that pass inspection the first time.

Our plans are clear, professional, and branded with your company logo. Delivered in PDF / CAD format, they are accessible anytime with a click of the button.

  • Electronic Locking Permitting - layout, one-line diagram, spec sheet

    Price
  • Base Fee (one floor, 1-10 electric locks)

    $480
  • Additional floors in the same building (1-10 electronic locks)

    $250
  • Additional 10 electronic locks after the first 10 on same floor

    $250
  • Revisions (changes needed after plans have been approved and before passing inspection)

    $200
  • Corrections (missing or incorrect information on plans)

    $0
  • City plan review and permit fees are not included.

    $0
Our plans are clear, professional, and branded with your company logo. Delivered in PDF / CAD format, they are accessible anytime with a click of the button.
Electronic Locking Permitting - layout, one-line diagram, spec sheet Price
Base Fee (one floor, 1-10 electric locks) $480
Additional floors in the same building (1-10 electronic locks) $250
Additional 10 electronic locks after the first 10 on same floor $250
Revisions (changes needed after plans have been approved and before passing inspection) $200
Corrections (missing or incorrect information on plans) $0
City plan review and permit fees are not included. $0